Nawigacja
Projekt, wdrożenie, porządek techniczny

Smart home, LAN, Wi-Fi, CCTV i infrastruktura techniczna dla domu i mieszkania.

Inżynieryjne podejście do smart home, kamer IP oraz sieci LAN i Wi-Fi

Projektujemy i wdrażamy smart home, monitoring IP oraz sieci LAN i Wi-Fi dla domów i mieszkań

Smarthium to integrator smart home z Warszawy. Tworzymy inteligentny dom od etapu projektu, przez przygotowanie instalacji, okablowanie strukturalne, projekt sieci LAN i Wi-Fi, aż po montaż, konfigurację i uruchomienie systemu. Realizujemy także monitoring domu oparty o kamery IP, szafy rack, dokumentację techniczną i lokalne integracje bez chmury, w tym Home Assistant.

Certyfikowany projektant 3D Uprawnienia SEP Shelly Bronze Installer Lokalne systemy bez chmury Poznaj nasze podejście...
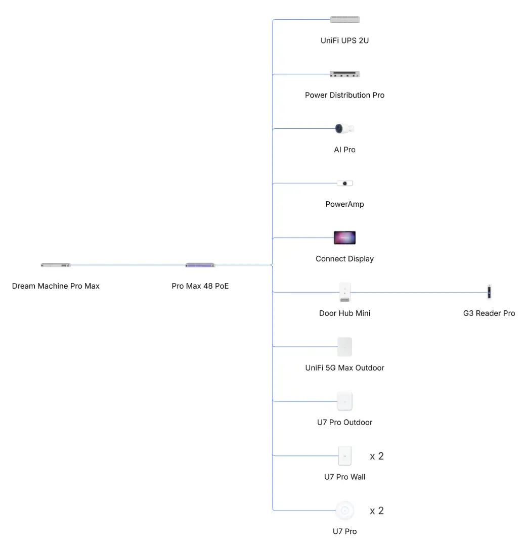
Nasz ostatni projekt
LAN Wi-Fi Monitoring Smart Home
Standard pracy Smarthium

Projekt smart home, sieci LAN i Wi-Fi, monitoring IP oraz porządek techniczny w jednym procesie

Projektujemy i wdrażamy inteligentny dom, monitoring domu oparty o kamery IP, okablowanie LAN, pokrycie Wi-Fi i uporządkowaną infrastrukturę techniczną tak, aby całość była funkcjonalna, serwisowalna i gotowa na rozbudowę. Tworzymy systemy dopasowane zarówno do nowoczesnych wnętrz, jak i przestrzeni klasycznych, soft classic oraz vintage.

Dokumentacja • Pomiary • Wdrożenie
Doświadczenie
+10
lat praktyki

Doświadczenie w instalacjach technicznych, sieciach, automatyce i wdrożeniach dla nowoczesnych domów.

Porządek
0%
chaosu

Czysta rozdzielnia, logiczne podpisy, uporządkowane okablowanie i czytelny plan wykonania.

Serwis
24–72h
czas reakcji

Typowy czas reakcji serwisowej dla realizacji objętych wsparciem i ustalonym zakresem obsługi.

Standard
Protokół
odbioru

Pomiary, dokumentacja powykonawcza i uporządkowane przekazanie systemu po zakończeniu wdrożenia.

Nie sprzedajemy tylko urządzeń - projektujemy kompletny system.

Dostarczamy spójny projekt smart home, monitoringu IP, sieci LAN i Wi-Fi: od modelu 3D, projektu technicznego i logiki sterowania, przez okablowanie, montaż kamer IP i access pointów, po konfigurację, dokumentację powykonawczą, testy i gotowość do dalszej rozbudowy.

LAN / Wi-Fi Smart Home Kamery IP Dokumentacja
* zależnie od lokalizacji i zakresu zgłoszenia
Za Smarthium stoi inżynieryjne podejście i praktyka wdrożeniowa.

Zobacz, jak pracujemy, skąd wynika nasze podejście i jakie kwalifikacje stoją za projektami.

O nas
Oferta Smarthium

Projektujemy smart home, monitoring IP, sieci LAN i Wi-Fi, które działają jako jeden system

Łączymy projekt inteligentnego domu, monitoring IP, instalację sieci LAN w domu, projekt zasięgu Wi-Fi, automatykę oświetlenia, HVAC i elementy wykonawcze w jeden spójny projekt techniczny. Dzięki temu inwestycja jest przewidywalna, czytelna dla wykonawców i gotowa na dalszą rozbudowę.

Projekt przed instalacją smart home
Przygotowujemy projekt instalacji pod smart home, sieć LAN, monitoring IP i Wi-Fi, dzięki czemu decyzje zapadają na podstawie planu, a nie przypadkowego doboru urządzeń.
Jedna spójna infrastruktura techniczna
Sieć LAN w domu, access pointy, kamery IP, szafa rack, automatyka domowa i zasilanie pracują jako jeden przewidywalny ekosystem.
Lokalne integracje i Home Assistant
Stawiamy na konfigurację smart home opartą o stabilne integracje lokalne bez chmury, logikę sterowania, sceny i automatyzacje dopasowane do domu, przy wykorzystaniu Home Assistant.
Dokumentacja, serwis i gotowość do rozbudowy
Przygotowujemy dokumentację techniczną, topologię sieci, opis okablowania, projekt szafy rack i standard wdrożenia, aby system był czytelny, łatwy do serwisowania i gotowy na kolejne etapy inwestycji.
Projekt smart home Home Assistant Projekt Wi-Fi Monitoring IP Topologia LAN Szafa rack Dokumentacja techniczna
Infrastruktura sieciowa

Projekt sieci Wi-Fi, heatmapa i pokrycie sygnałem w domu

Przygotowujemy projekt zasięgu Wi-Fi, rozmieszczenie access pointów i analizę pokrycia jeszcze przed wdrożeniem, aby zapewnić stabilne Wi-Fi w całym domu.

Wi-Fi Design Heatmapa
Heatmapa Wi-Fi i projekt pokrycia sieci bezprzewodowej w domu
Monitoring IP

Projekt monitoringu domu, rozmieszczenia kamer IP i analizy martwych stref

Projektujemy monitoring domu oparty o kamery IP: dobór urządzeń, analizę pola widzenia, martwych stref, okablowania pod kamery, PoE oraz przygotowanie pod rejestrator NVR.

Kamery IP Pokrycie
Projekt monitoringu domu i zasięgu kamer IP
Oświetlenie
Projekt sterowania oświetleniem
Lighting
Projekt instalacji oświetlenia
Detal wykonawczy
Szczegół projektu technicznego oświetlenia
Detail
Szczegół projektu instalacji oświetlenia
Komfort / HVAC
Sterowanie klimatyzacją, temperaturą i logiką automatyki
HVAC
Topologia klimatyzatorów i termostatów przez MQTT
Osłony okienne
Projekt sterowania żaluzjami i osłonami okiennymi
Shading
Projekt instalacji żaluzji
Szafa rack
Projekt szafy rack i rozmieszczenia urządzeń
Rack View
Projekt szafy rack dla sieci LAN i monitoringu IP
Topologia i infrastruktura
Topologia sieci LAN i schemat połączeń
LAN
Topologia sieci LAN w domu
Projekt połączeń w szafie rack i infrastruktury sieciowej
To nie są wizualizacje tylko materiały wspierające realne wdrożenie.

Każdy z tych materiałów wspiera realny proces inwestycji: projekt smart home, projekt sieci LAN w domu, projekt Wi-Fi, projekt monitoringu IP, wykonanie instalacji, konfigurację, serwis i dalszą rozbudowę infrastruktury technicznej.

Projekt Wdrożenie Dokumentacja Wsparcie

Proces projektowania i instalacji, który eliminuje niespodzianki

Każdy etap zostawia po sobie konkretny efekt: plan, projekt techniczny, topologię, konfigurację, podpisane przewody, dokumentację i gotowy do pracy system.

01
Smarthium
Audyt i analiza potrzeb

Analizujemy rzut, sposób użytkowania domu, budżet i cele. Na tym etapie definiujemy zakres smart home, LAN, Wi-Fi i monitoringu IP.

02
Smarthium
Projekt techniczny

Przygotowujemy projekt smart home, projekt sieci LAN w domu, projekt pokrycia Wi-Fi, rozmieszczenia kamer IP, szafy rack oraz logiki sterowania.

03
Smarthium
Instalacja i montaż

Realizujemy okablowanie strukturalne, montaż urządzeń, access pointów, kamer IP, elementów automatyki i uporządkowanej infrastruktury wykonawczej.

04
Smarthium
Konfiguracja, testy i uruchomienie

Konfigurujemy sieć, bezpieczeństwo, VLAN-y, monitoring IP, Home Assistant i sceny automatyki, a następnie wykonujemy testy i przekazanie systemu.

Realizacje

Wybrane realizacje obejmujące projekt i instalację smart home, monitoring IP, sieci LAN i Wi-Fi, szafy rack, dokumentację techniczną oraz integracje dla domów i mieszkań.

Zobacz inne realizacje
Pytania i odpowiedzi
Knowledge Base / Smarthium

Najpierw porządkujemy pytania o smart home, LAN, Wi-Fi i monitoring IP, potem projekt.

Dobre wdrożenie zaczyna się od dobrych odpowiedzi. Poniżej znajdziesz skrót najważniejszych kwestii, które najczęściej pojawiają się przed rozpoczęciem projektu smart home, monitoringu domu, sieci LAN, Wi-Fi lub modernizacji istniejącej instalacji.

Zakres

Projekt i instalacja smart home, kamery IP, monitoring IP, sieć LAN w domu, projekt Wi-Fi, sterowanie oświetleniem, HVAC, żaluzje, szafy rack, Home Assistant i dokumentacja techniczna.

Podejście

Zaczynamy od logiki systemu, projektu technicznego i przygotowania instalacji, a dopiero potem dobieramy urządzenia i planujemy wdrożenie.

01

Od czego zaczyna się współpraca?

Zaczynamy od poznania inwestycji: typu obiektu, etapu prac, oczekiwań domowników oraz zakresu technologii. Na tej podstawie określamy, czy właściwym startem będzie audyt, projekt techniczny, modernizacja czy pełne wdrożenie.

02

Czy trzeba mieć już gotową specyfikację albo listę urządzeń?

Nie. W większości przypadków wystarczy opis sytuacji, rzut, kilka zdjęć lub krótka informacja o problemie. Dobór konkretnych rozwiązań powinien wynikać z logiki projektu, a nie być punktem wyjścia.

03

Czy można zgłosić się już na etapie pomysłu lub przed wykończeniem?

Tak - to często najlepszy moment. Im wcześniej porządkujemy założenia techniczne, tym łatwiej zaplanować okablowanie, rozmieszczenie urządzeń i przyszłą rozbudowę bez kosztownych kompromisów.

04

Czy projekt dotyczy tylko nowych inwestycji?

Nie. Projekt ma sens również przy modernizacji istniejącej instalacji, gdy trzeba uporządkować techniczny chaos, poprawić stabilność systemu albo przygotować infrastrukturę do dalszej rozbudowy.

05

Czy zajmujecie się tylko smart home?

Nie. Smart home to tylko jedna z warstw. Projektujemy również sieci LAN i Wi-Fi, monitoring CCTV, rack oraz przygotowywujemy pełną dokumentację techniczną.

To tylko wycinek najczęstszych pytań o smart home i infrastrukturę domową.

W pełnym FAQ opisujemy dokładnie proces współpracy, projekt smart home, dobór technologii, koszt wdrożenia, monitoring domu oparty o kamery IP, projekt sieci Wi-Fi, LAN oraz to, jak wygląda instalacja krok po kroku.

Kontakt / Zapytanie projektowe

Zróbmy to dobrze. Od pierwszego dnia.

Opisz inwestycję, zakres i oczekiwania. Im lepszy brief na starcie, tym szybciej wrócimy z konkretną rekomendacją i sensownym zakresem prac.

Alternatywa dla formularza

Nie lubisz wysyłać formularzy?

Napisz lub zadzwoń bezpośrednio. Jeśli wygodniej Ci opisać temat własnymi słowami, chętnie przyjmiemy zapytanie również mailowo albo telefonicznie.

Formularz kontaktowy
Brief projektu
Smarthium
Dane kontaktowe
Parametry inwestycji
Zakres projektu
Opis potrzeb
Zwykle odpowiadamy w ciągu 24-48h